
WatchMates is an innovative social platform that revolutionizes how sports fans experience live games together. Our app connects passionate fans for in-person watch parties in their local communities, creating authentic social experiences while offering cost-effective alternatives to expensive streaming subscriptions.
1 Planning
Ideation Board

The group came together to brainstorm ideas on features, sensors and use cases for the app.
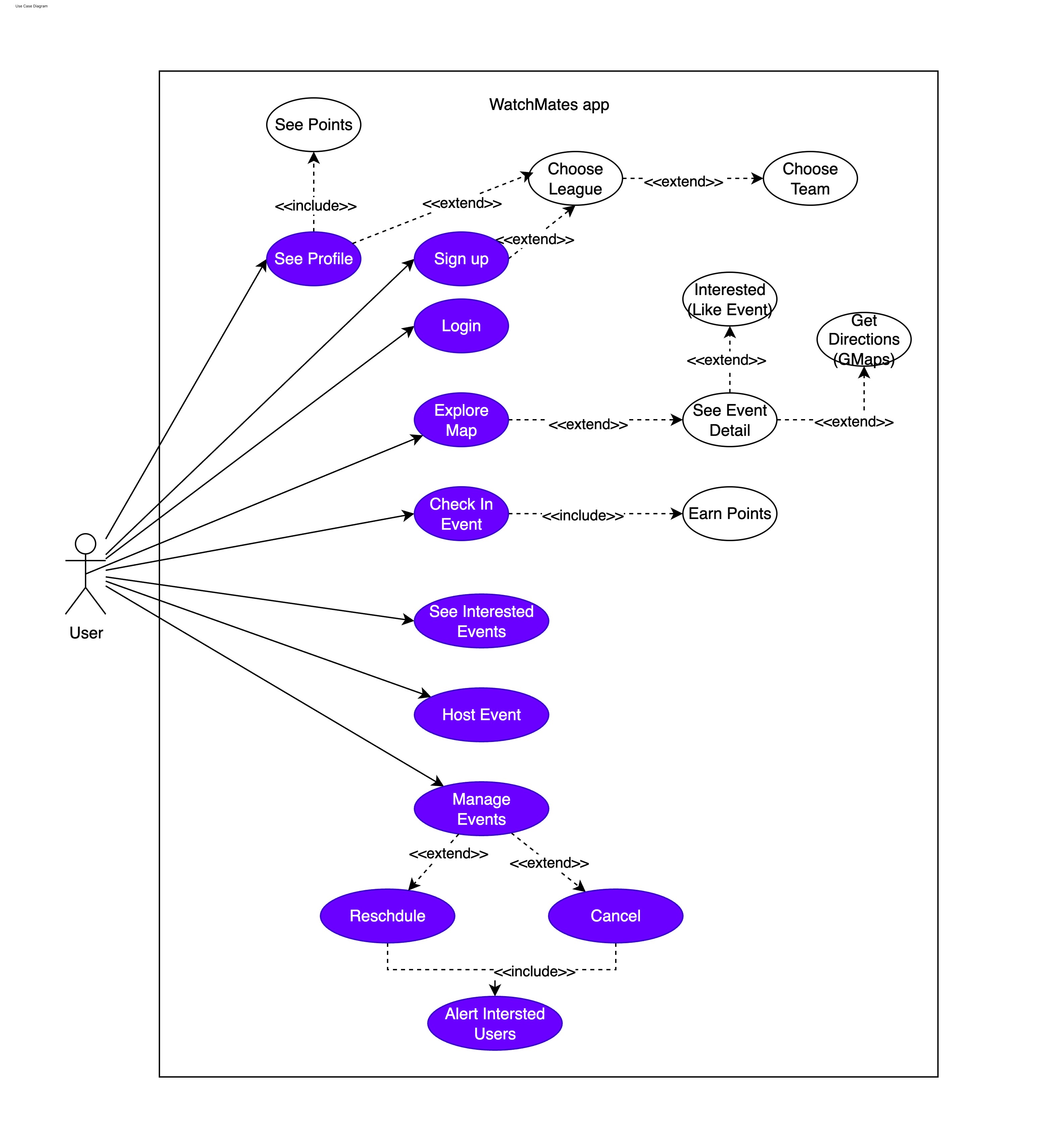
Use Case Diagram

A use case diagram was created to map out the system's main functionality from a user's perspective. This is later used to guide the development of lo-fi wireframes.
2 Low-Fidelity Prototype
Low-fidelity wireframes were created to illustrate the user flow, taking into account the use case diagram, which informed the user stories.

3 Feature Prioritization
From the low-fidelity prototypes, features were categorised as Priority 1 or Priority 2 based on how essential they were to the user journey.


4 Branding
Logo Design

The logo created was intended to resemble a scoreboard.
Theme

A brighter and bolder palette was chosen to convey a playful, fun, and eye-catching aesthetic.
4 High-Fidelity Prototype
From the low-fidelity prototypes, features were categorised as Priority 1 or Priority 2 based on how essential they were to the user journey.

6 User Evaluation
Moderated Testing Task Questions
Observational evaluation testing was conducted to understand how users completed key tasks within the application. Each task was linked to a specific user story to ensure the main features of the application were effectively tested.


Observational Task-Related Questions
Observational evaluation testing was conducted to understand how users completed key tasks in the application. After each task, users rated its difficulty on a 7-point Likert scale. These ratings helped the development team identify which areas required improvement.
Observational Task-Related Questions
Observational evaluation testing was conducted to understand how users completed key tasks in the application. After each task, users rated its difficulty on a 7-point Likert scale. These ratings helped the development team identify which areas required improvement.
Observational Task-Related Questions
Observational evaluation testing was conducted to understand how users completed key tasks in the application. After each task, users rated its difficulty on a 7-point Likert scale. These ratings helped the development team identify which areas required improvement.
Single Ease Questionnaire (SEQ)
After each completion of the task, users rated its difficulty of completing the task on a 7-point Likert scale. These ratings helped the development team identify which areas required improvement.

System Usability Scale Rating (SUS)
The system usability scale questionnaire was given to participants after moderated testing was conducted. The intention of the questionnaire was to gauge how easy users perceived the system to be to use.

Semi-Structured Interview
Users were then asked a set of questions below regarding different usibility aspects of the application to better understand areas for improvement.
How would you describe the language and terminology used in the application?
How would you describe the overall structure and layout of the application?
What did you notice about how the interface tried to prevent mistakes or errors?
How did the application support or hinder the speed of completing your tasks?
How would you describe the visual design of the application?
Are there any additional improvements or features you’d like to see on the application?
7 Evaluation Results
Based on the analysis of user evaluation results, a list of recommended improvements was developed for the team to implement. This list was then prioritized through team discussions to determine which issues needed to be addressed first.

8 Implemented Design
From testing and evaluation results, the following screens were created an produced within the Watchmates application.

